Authors
Publication
Pub Details
Date
Pages
What’s a tone decoder, you ask? Well, a tone decoder is a vital piece of equipment which must be hooked up in the Morse Code Translator program for the Experimenter’s Universal In/Out Port. It is a circuit that listens to audio dots and dashes from the radio speaker and whenever the sound falls within a narrow selected frequency, an output goes high. Otherwise, the output is low. This output signal is the one that is read by the computer when the program converts the dots and dashes into letters of the alphabet.
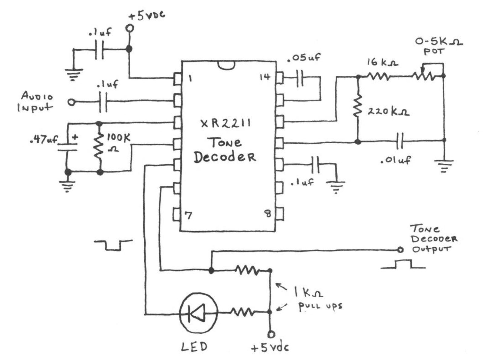
You can buy tone decoders from a variety of sources, but they tend to be rather expensive: $75 to $375 depending on quality and features. An alternative to buying a ready to go unit is to build your own decoder using the diagram shown here. For $5-$10 you can buy all the parts you need, and it will perform superbly. In fact, this circuit works far better than the commercial rig I purchased for $100. Building it is a pleasant evening’s project. Considering its simplicity, its just amazing how well it works. Even in noisy, interference filled, static conditions, this decoder pulls out faint barely audible morse code. It literally finds the needle in the haystack.
The parts can be purchased at Radio Shack or your favorite electronics supply house. I built my decoder on one of those experimenter’s solderless breadboards. This allowed me to simply plug the components into the board without soldering them. Usually, soldering all connections is recommended by the engineers. I won’t argue with that, but I really don’t see how soldering could improve the operation of this decoder other than to make it more permanent. Perhaps the best approach would be to build the decoder up on the breadboard until you’re happy with the way it works. Then for the final version, go back and solder the components together permanently on a printed circuit board.
Here is a list of parts you will need:
- 1-Experimenter breadboard
- 1-XR2211 Tone Decoder Chip
- 1-LED (any type)
- Capacitors This makes for a VERY selective tone decoder,
- 3 .1 uf capacitors
- 1 .47 uf electrolytic capacitor
- 1 .05 uf capacitor
- 1 .01 uf capacitor
- Resistors (all 1/4 watt)
- 1 0 to 5 Kohm variable resistor
- 2 1 Kohm
- 1 100 Kohm resistor
- 1 16 Kohm
- 1 220 Kohm
As you build the tone decoder, try to keep the component leads as short as possible. You don’t need use the values shown exactly. The closest size you have will work just as well. The exceptions to this rule are the .47 uf electrolytic capacitor and the 100 Kohm resistor. For these use only the values shown. By increasing the value of the 220 Kohm resistor connected between pins 11 and 12 of the chip, you will narrow the “window” of the tone frequencies which will send the output high. As shown, the range is about 250 hz. Increase this resistor to a megohm and the window will be only about 20 hz wide.
This makes for a VERY selective tone decoder, but one that is harder to tune your radio to. The variable resistor connected between pin 12 and 4 (ground) lets you move the window up or down in frequency.
To use this tone decoder with the Morse Translator, apply 5 volts to the supply pin (1) and connect pin 4 to ground. You can use the computer’s power supply if you wish, but this will sometimes allow an objectionable amount of noise to pass into the radio. A better approach is to use a separate 5v supply.
Use shielded cable to connect the speaker output of the radio to the tone decoder input. Hook the decoder output (pin 6) up to bit zero of the input port following the recommendations made in the Translator documentation. Turn on your radio and tune into some morse code. When you find a transmission, adjust the tuning of both the 0 to 5 Kohm variable resistor, and also the radio. When the tone is right, the decoder locks into it, and the LED will blink in time to the dits and dahs.
